
Halo IRL.

Role
UX Lead — Halo Outpost Discovery
Owned the full UX process from information architecture through wireframes, taking over a piecemeal third-party design and shipping a complete companion app in three months.
Responsibilities
Problem definition
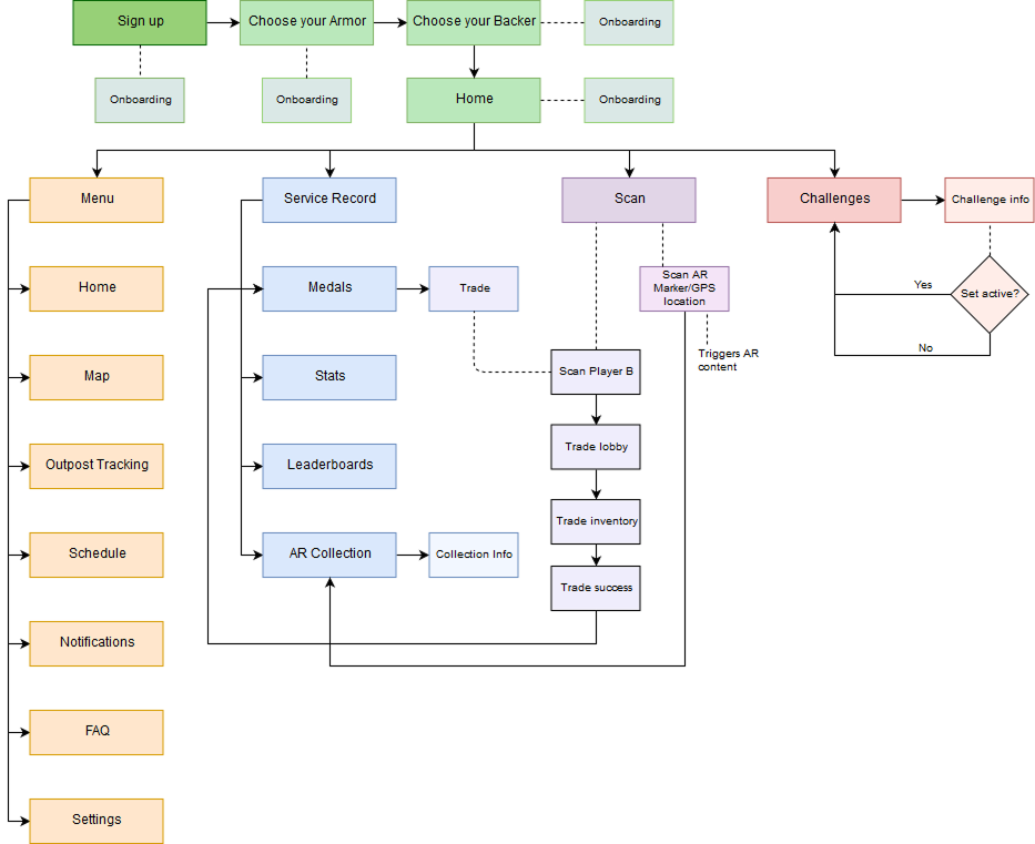
Information architecture
Wireframes
Prototype and validation
AR/Scanner UX
Team
1 UX Lead · 1 UI Lead · 2 Artists · 3 Vendor Engineers
Date
Summer 2019
The Problem
The event was real.
The app wasn't ready.
Halo Outpost Discovery was a traveling real-world Halo experience launching across North America in the summer of 2019. Fans were buying tickets to a physical event that included theaters, VR, gameplay, and a museum. The companion app needed to be their digital guide, ticket, and scorecard. We inherited an incomplete design from a third-party vendor with three months to ship.
























